2.两数相加
题目描述
给你两个 非空 的链表,表示两个非负的整数。它们每位数字都是按照 逆序 的方式存储的,并且每个节点只能存储 一位 数字。
请你将两个数相加,并以相同形式返回一个表示和的链表。
你可以假设除了数字 0 之外,这两个数都不会以 0 开头。

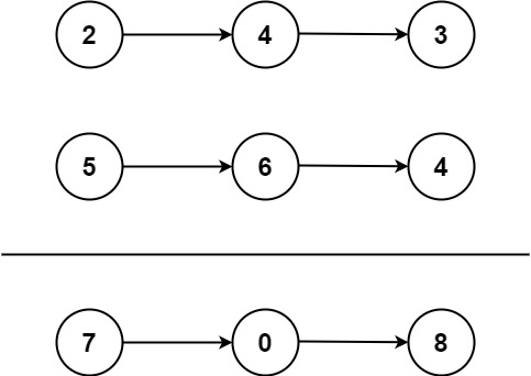
示例
输入:l1 = [2,4,3], l2 = [5,6,4] 输出:[7,0,8] 解释:342 + 465 = 807
思路
思路
- 通过模拟手动相加的过程,从头到尾遍历两个链表,逐位相加,同时考虑进位的情况。
- 最后,如果最高位有进位,还需要在结果链表中添加一个新的节点。
- 时间复杂度是
O(max(m, n)),其中m和n分别是两个链表的长度。
代码
js
/**
* Definition for singly-linked list.
* function ListNode(val, next) {
* this.val = (val===undefined ? 0 : val)
* this.next = (next===undefined ? null : next)
* }
*/
/**
* @l1aram {ListNode} l1
* @l1aram {ListNode} l2
* @return {ListNode}
*/
var addTwoNumbers = function (l1, l2) {
// 创建一个虚拟头结点
const dummyHead = new ListNode(0);
let current = dummyHead;
let carry = 0; // 进位
// 遍历两个链表
while (l1 !== null || l2 !== null) {
// 获取当前节点的值,并将空链表的值默认为0
const x = l1 !== null ? l1.val : 0;
const y = l2 !== null ? l2.val : 0;
// 计算当前位的和,包括进位
const sum = x + y + carry;
// 更新进位
carry = Math.floor(sum / 10);
// 创建新节点,并将其加入链表
current.next = new ListNode(sum % 10);
current = current.next;
// 移动到下一个节点
if (l1 !== null) l1 = l1.next;
if (l2 !== null) l2 = l2.next;
}
// 处理最后可能的进位
if (carry > 0) {
current.next = new ListNode(carry);
}
// 返回结果链表的头结点
return dummyHead.next;
};
russ